Type
Bien immobilierTarif
335 000 €Chambres
1Salles de bain
0Vente Appartement 2 pièces
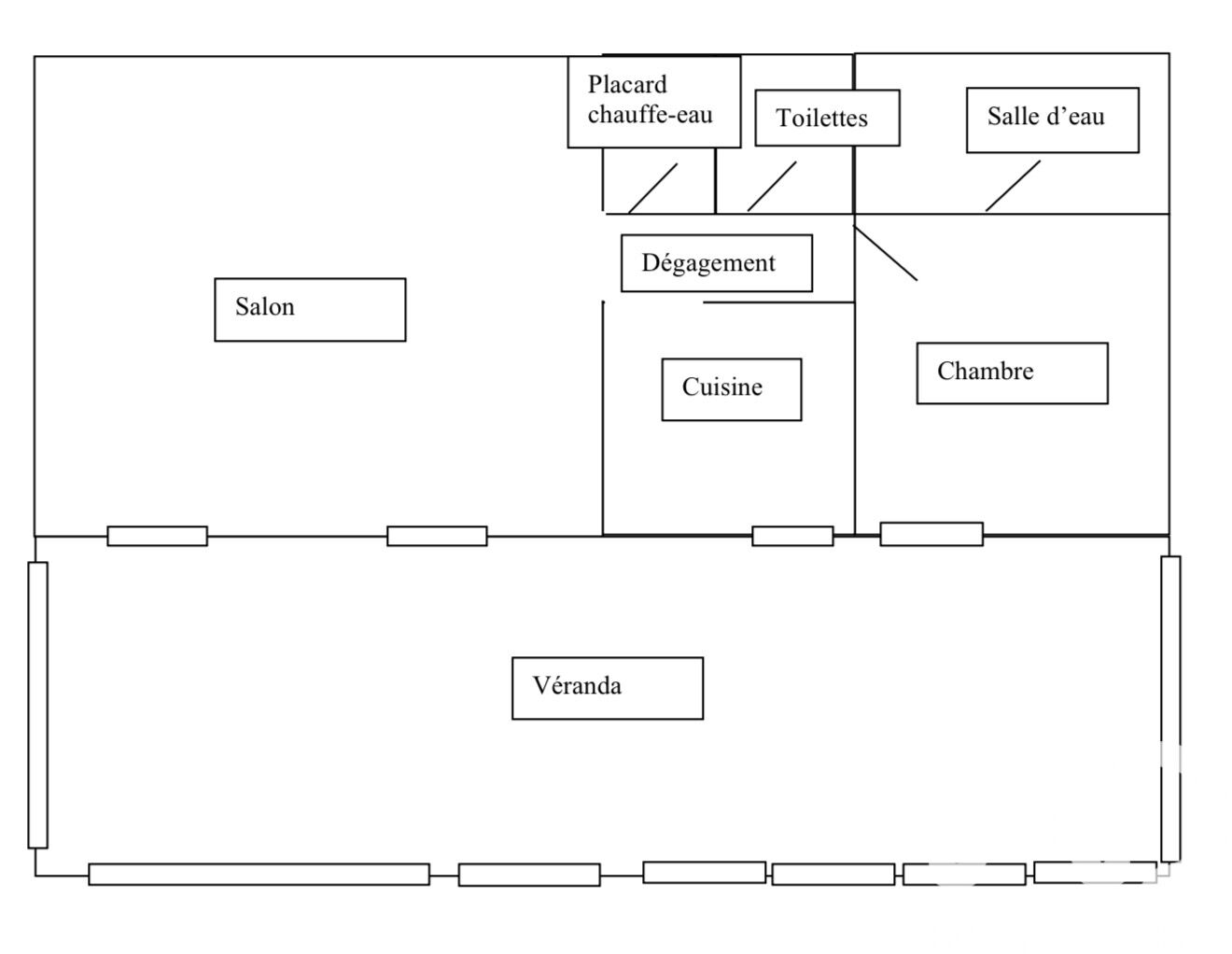
Iad France - Virginie Faraci vous propose : PLAN -DU - CASTELLET – Rez-de-jardin plein de charme avec un extérieur d’ environ 170 m² - Une place de parking - Cheminée - Belle véranda très lumineuse - Climatisée. Nichée dans un cadre paisible entre campagne et village sur la commune du Castellet, ce bien offre un véritable cocon lumineux et chaleureux. La pièce de vie séduit immédiatement par ses belles hauteurs sous plafond, sa luminosité naturelle et sa cheminée qui crée une ambiance conviviale. La salle à manger prend place dans une belle véranda très lumineuse, créant un espace idéal pour partager les repas tout en profitant d’une agréable vue sur le jardin. Le bien est également climatisé pour un confort optimal. Elle comprend : • un salon / salle à manger lumineux • une cuisine équipée • un cellier • une suite parentale confortable Possibilité d’aménager facilement une deuxième chambre, offrant un potentiel d’évolution selon vos besoins. À l’extérieur, un jardin d’environ 170 m² vous permet de profiter pleinement des beaux jours dans un cadre paisible et verdoyant. Commerces, écoles et village accessibles à pied. Un lieu de vie plein de charme où il fait bon vivre. Je reste à votre disposition pour toute information ou visite et suis ouvert à l’inter-agence avec mes confrères La presente annonce immobiliere vise 1 lot situé dans une copropriété de 5 lots au total et ne faisant l'objet d'aucune procédure en cours citée à l'article L. 721-1 du code de la construction et de l'habitation. Montant moyen mensuel de charges déclaré par le vendeur : 0€ par mois (soit 0 € annuel). Honoraires d'agence à la charge du vendeur. Information d'affichage énergétique sur ce bien : classe ENERGIE D indice 227 et classe CLIMAT B indice 7. Les informations sur les risques auxquels ce bien est exposé, y compris l'obligation légale de débroussaillement, sont disponibles sur le site Géorisques : http://www.georisques.gouv.fr. La présente annonce immobilière a été rédigée sous la responsabilité éditoriale de Mme Virginie Faraci mandataire indépendant en immobilier (sans détention de fonds), agent commercial de la SAS I@D France immatriculé au RSAC de TOULON CEDEX sous le numéro 921268413, titulaire de la carte de démarchage immobilier pour le compte de la société I@D France SAS.
Cette semaine
Cette annonce est récente
À proximité
Recherche des commodités à proximité...
Détails de l'annonce
Localisation
Ville
Le Castellet
Pays
FR
Diagnostics / Énergie
Diagnostic DPE
227
Diagnostic GES
7
Surfaces / Pièces / Composition
Nombre d’étages
Chauffage et diagnostics
Diagnostic de performance énergétique (DPE)
a
b
c
d
e
f
g
Indice d'émission de gaz à effet de serre (GES)
a
b
c
d
e
f
g
